Skip to main content

PCN: 10/100 Fast Ethernet Switches

SW-005

note

Note 1: Due to worldwide supply issues with crystals, Brainboxes will be switching between Rev 4B & Rev 4D as required according to availability of crystals.

note

Note 2: Due to the environmental requirement to use up stock of existing PCBs & components, the dates of supersession may not be linear.

  • Rev 4: Standard revision -- Superseded by Rev 4B on August 23rd, 2021.

  • Rev 4B: The following changes have been made (Rev 4B & 4D are still in operation due to Note 1 above):

    • Environmental & Manufacturing Improvements: Brainboxes is an ISO9001/14001 accredited company and we're dedicated to making improvements that help the environment. A design decision to move the LED to the top right, removes the requirement for a plastic pipe reducing environmental impact. This would also allow us in the future to print the case label, to make a further environmental improvement.

    • Design Improvement: Added extra filtering components to improve EMC performance in harsh industrial environments.

    • Manufacturing Improvement: Updated footprint for large inductor (L3) so Production can see solder each side.

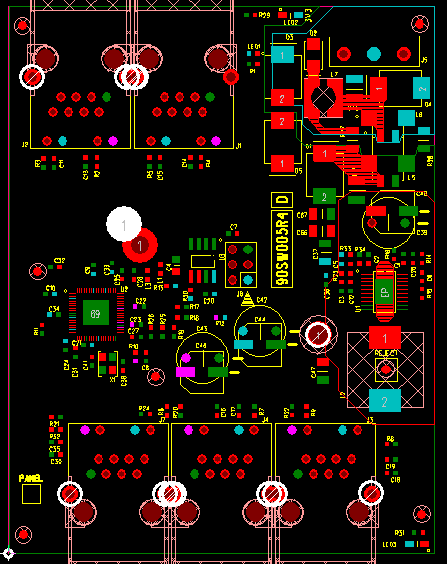
SW-005 Rev 4B PCB layout Figure 1 - SW-005 Rev 4B PCB

  • Rev 4C: The following changes have been made (Rev 4C superseded by Rev 4D on August 8th, 2022):

    • Supply: Due to sudden worldwide obsolescence of the 25MHz crystal in the current 7x5mm package used on the design, we redesigned for a more widely available 3x2 crystal package. This crystal package is expected to be widely available for 10+ years. The functional performance of the Ethernet switch product remains the same.
  • Rev 4D: The following changes have been made (Rev 4B & 4D are still in operation due to Note 1 above):

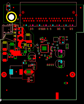
SW-005 Rev 4D PCB layout Figure 2 - SW-005 Rev 4D PCB


SW-008

  • Rev 2: Standard revision -- Superseded by Rev 2B on July 7th, 2022.

  • Rev 2B: The following changes have been made (Rev 2B to become the standard revision for all affected products. The functional performance of the Ethernet switch product remains the same):

    • Supply: Due to sudden worldwide obsolescence of the 25MHz crystal in the current 7x5mm package used on the design, we redesigned for a more widely available 3x2 crystal package. This crystal package is expected to be widely available for 10+ years. The functional performance of the Ethernet switch product remains the same.

    • Environmental & Manufacturing Improvements: In July 2024, Brainboxes overhauled the product enclosure and moved tooling to the UK, improving Brainboxes supply lead times and improving supply to customers. Additionally, this has reduced the environmental impact and improved manufacturing assembly. This enclosure is easily identifiable by the logo emboss on the rear of the product.

    • Enclosure Dimension Change: 'Z' (Depth) dimension has been reduced from 27.5mm to 25.8mm (±0.5mm) -- See dimensioned drawing below for updated enclosure. No change to 'X' (Width) or 'Y' (Length) dimensions. Datasheet dimensioned drawing updated on: 09/06/25

SW-008 enclosure 2D dimensioned drawing Figure 3 - SW-008 2D Dimensioned Drawing


SW-504

  • Rev 3: Standard revision -- Superseded by Rev 3B on March 3rd, 2022.

  • Rev 3B: Temporary change to Rev 3 as follows -- Issued between April 9th & June 21st, 2021.

    • This was a temporary change due to the sudden unavailability of the Ethernet Switch IC+ IP178GI chipset for several months, which would have meant not being able to ship any Ethernet Switch products to any customers. PCB was redesigned to take the then available Ethernet Switch chipset KSZ8895.

      Rev 3B was discontinued on June 21st, 2021. The functional performance of the Ethernet switch product remains the same.

  • Rev 3C: The following changes have been made (Rev 3C to become the standard revision for all affected products from March 3rd, 2022. The functional performance of the Ethernet switch product remains the same):

    • Supply: Due to sudden worldwide obsolescence of the 25MHz crystal in the current 7x5mm package used on the design, we redesigned for a more widely available 3x2 crystal package. This crystal package is expected to be widely available for 10+ years. The functional performance of the Ethernet switch product remains the same.

    • Design Improvement: Added extra filtering components to improve EMC performance in harsh industrial environments.

    • Manufacturing Improvement: Updated footprint for large inductor (L3) so Production can see solder each side.

    • Customer Improvement: Added a third mounting hole to give more mounting choice to embedded customers.


SW-104, SW-105, SW-108, SW-505, SW-605XX & SW-705

  • Rev 4: Standard revision -- Superseded by Rev 4B on March 1st, 2021.

  • Rev 4B: The following changes have been made (Rev 4B is expected to be superseded by Rev 4D on May 1st, 2022. The functional performance of the Ethernet switch product remains the same):

    • Design Improvement: Added extra filtering components to improve EMC performance in harsh industrial environments.

    • Manufacturing Improvement: Added a notch in lower board outline for metal case.

    • Manufacturing Improvement: Updated footprint for large inductor (L3) so Production can see solder each side.

SW-504 Rev 4B PCB layout Figure 4 - SW-504 Rev 4B PCB

  • Rev 4C: Temporary change to Rev 4C as follows:

    • This was a temporary change due to the sudden unavailability of the Ethernet Switch IC+ IP178GI chipset for several months, which would have meant not being able to ship any Ethernet Switch products to any customers. PCB was redesigned to take the then available Ethernet Switch chipset KSZ8895.

      Rev 4C was discontinued on July 1st, 2021. The functional performance of the Ethernet switch product remains the same.

  • Rev 4D: The following changes have been made (Rev 4D to become the standard revision for all affected products from May 1st, 2022. The functional performance of the Ethernet switch product remains the same):

    • Supply: Due to sudden worldwide obsolescence of the 25MHz crystal in the current 7x5mm package used on the design, we redesigned for a more widely available 3x2 crystal package. This crystal package is expected to be widely available for 10+ years. The functional performance of the Ethernet switch product remains the same.

SW-508, SW-608XX & SW-708

  • Rev 3: Standard revision -- Superseded by Rev 3B on July 7th, 2022.

  • Rev 3B: The following changes have been made (Rev 3B to become the standard revision for all affected products from July 7th, 2022. The functional performance of the Ethernet switch product remains the same):

    • Supply: Due to sudden worldwide obsolescence of the 25MHz crystal in the current 7x5mm package used on the design, we redesigned for a more widely available 3x2 crystal package. This crystal package is expected to be widely available for 10+ years. The functional performance of the Ethernet switch product remains the same.

    • Design Improvement: Added extra filtering components to improve EMC performance in harsh industrial environments.

    • Manufacturing Improvement: Updated footprint for large inductor (L3) so Production can see solder each side.